CA88

ʵʱÕþ²ß

CA88¹É·ÝΪÄúÌṩ×îеĸ÷µØ¹øÂ¯»·±£º£ºÍ½òÌùµÈÕþ²ß £¬ÈÃÄúµÚһʱ¼äÏàʶÕþı»®Ì¬¡£

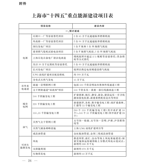
ÉϺ£ÊС°Ê®ËÄÎ塱֨µãÄÜÔ´½¨ÉèÏîÄ¿±í

  2022-06-09        

ÈÕÆÚ £¬ÉϺ£ÊÐÕþ¸®ÈÕǰÐû²¼¡¶ÉϺ£ÊÐÄÜÔ´Éú³¤“Ê®ËÄÎå”ÍýÏë¡· £¬ËæÎÄÐû²¼ÁË¡¶ÉϺ£ÊГʮËÄÎå”ÖØµãÄÜÔ´½¨ÉèÏîÄ¿±í¡· £¬»ðµçÏîÄ¿ÕûÀíÈçÏ£º£º

Ïà¹ØÔĶÁ£º£ºÒ»Í¼¶Á¶®¡¶ÉϺ£ÊÐÄÜÔ´Éú³¤“Ê®ËÄÎå”ÍýÏë¡·

Ò»¡¢¡¢¡¢ÍýÏ뽨³É

1¡¢¡¢¡¢Ê¯¶´¿ÚÒ»³§µÈÈÝÁ¿Ìæ»»ÏîÄ¿(2̨65ÍòǧÍß³¬³¬ÁÙ½çȼú»ú×é)

2¡¢¡¢¡¢Íâ¸ßÇÅÒ»³§µÈÈÝÁ¿Ìæ»»ÏîÄ¿(2̨64ÍòǧÍß³¬³¬ÁÙ½çȼú»ú×é)

3¡¢¡¢¡¢ãÉÐз¢µç³§ÏîÄ¿(1̨ F¼¶ºÍ1̨ H ¼¶È¼Æø»ú×é)

4¡¢¡¢¡¢ÖØÐÍÈ¼ÆøÂÖ»úÊÔÑéµçÕ¾ÏîÄ¿(2̨ F¼¶È¼Æø»ú×é¡¢¡¢¡¢1̨ H ¼¶È¼Æø»ú×é)

5¡¢¡¢¡¢ÉϺ£Ê¯»¯×Ô±¸µç³§Çå½à»¯Ë¢ÐÂ(ú»úƾ֤²»Áè¼Ý2/3¹æÄ£µÈÈÝÁ¿Ìæ»»,ÆäÓàȼ »úµÈ·½Ê½Ìæ»»)

6¡¢¡¢¡¢Îâãþ30ÍòǧÍßú»úµÈÈÝÁ¿Ìæ»»(2̨60ÍòǧÍß³¬³¬ÁÙ½çȼú»ú×é)

7¡¢¡¢¡¢³¤Ð˵ºµç³§ÏîÄ¿(ƾ֤ÒÔÈȶ¨µçÔ­Ôò½¨ÉèÈ¼Æø»ú×é)

8¡¢¡¢¡¢LNG Õ¾ÏßÀ©½¨ÏîÄ¿ÅäÌ×ȼ»ú(Ô¼160ÍòǧÍß)

9¡¢¡¢¡¢ÂþÑÜʽ×ÔÈ»Æø·¢µç(15ÍòǧÍß)

ÉϺ£ÊГʮËÄÎå”ÖØµãÄÜÔ´½¨ÉèÏîÄ¿±í1.png

ÉϺ£ÊГʮËÄÎå”ÖØµãÄÜÔ´½¨ÉèÏîÄ¿±í2.png

Ö£ ¹ø ¹É ·Ý

ʼÓÚ1945ÄêµÄCA88¹É·Ý £¬ÓÉÖ£ÖݹøÂ¯³§¸ÄÖÆ¶øÀ´ £¬Ö÷Óª²úÆ·£º£ºÑÌÆøÓàÈȹøÂ¯¡¢¡¢¡¢È¼ÓÍÈ¼Æø¹øÂ¯¡¢¡¢¡¢ÉúÎïÖʹøÂ¯¡¢¡¢¡¢È¼Ãº¹øÂ¯ £¬CA88¹É·ÝÓµÓйú¼ÒA¼¶¹øÂ¯ÖÆÔìÔÊÐíÖ¤ £¬ÊÇÖйú¹øÂ¯ÐÐÒµµÄÏÈ·æ £¬Ò²ÊÇÆù½ñΪֹÀúÊ·ÓÆ¾ÃµÄ¹Å°å×°±¸ÖÆÔìÆóÒµÖ®Ò»¡£

CA88¹É·Ý·þÎñÈÈÏß

400 - 839 - 1110

ÁªÏµÓÊÏä

sales@zgboilers.com
¿ìËÙ»ñµ½ÊÖÒÕÖ§³ÖºÍÏêϸ±¨¼Û

½Ó´ýÌîдÒÔϱí¸ñ £¬ÍêÉÆÄúµÄ²úÆ·ÐèÇ󡢡¢¡¢ÁªÏµ·½Ê½¡¢¡¢¡¢×°±¸Ê¹ÓõصÈÐÅÏ¢ £¬ÎÒÃǽ«¿ìËÙ·´À¡ÄúµÄ¹ºÖÃ×Éѯ¡£Äú»¹¿ÉÒÔͨ¹ýÔÚÏß×Éѯ £¬µç×ÓÓÊÏäºÍµç»°ÓëÎÒÃÇÁªÏµ £¬CA88¿Í»§·þÎñÍŶӽ«½øÒ»²½ÎªÄúÌṩÓÅÖÊ·þÎñ¡£

ÐÕÃû£º£º
µç»°£º£º
²úÆ·£º£º
ÏêÇ飺£º
×ÉѯÈÈÏß
ÔÚÏ߿ͷþ
¡¾ÍøÕ¾µØÍ¼¡¿
ÉϺ£ÊС°Ê®ËÄÎ塱֨µãÄÜÔ´½¨ÉèÏîÄ¿±í_CA88